Personal Projects
Sound Sending LED Matrix
- TI Launchpad encoded with C++ firmware
- PDM Dev Microphone using DMA and CLK protocols
- I2C protocol communication to LED Matrix
- TI Launchpad encoded with C++ firmware
- PDM Dev Microphone using DMA and CLK protocols
- I2C protocol communication to LED Matrix
Prototype Schematic of Gate-Level input power, programmer and MCU, LED Connector
Technical Overview:
A mixed-signal embedded system that captures audio via a PDM microphone, processes the signal in real-time, and controls LED strip brightness through PWM-driven low-side switching.
Key Components:
- MCU: TI MSPM0G3507 (ARM Cortex-M0+)
- Audio Input: PDM MEMS Microphone (CMM-4030D-26354)
- LED Driver: N-Channel MOSFET low-side switch (AOD4184A)
- Power: 12/24V barrel jack input with TPS54331D buck converter (3.3V @ 500kHz)
- Interface: USB-C with CP2102N USB-UART bridge for programming/debug
Technical Highlights:
- - PDM-to-PCM conversion using MSPM0's integrated PDM peripheral
- - Real-time audio envelope detection for beat-reactive response
- - Hardware PWM generation for flicker-free LED dimming
- - Synchronous buck converter design with 12/24V input flexibility
- - Low-side MOSFET switching for high-current LED strip control
- - Hierarchical schematic design in KiCad 9.0
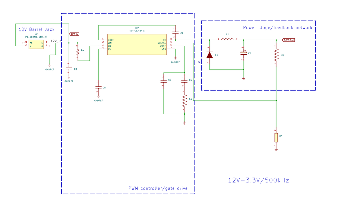
12V-3.3V Buck Converter High-Efficiency DC-DC Buck Converter
Technical Overview:
A switch-mode power supply converting 12V input to regulated 3.3V output at up to 3A, designed for embedded system power rails.
Key Specifications:
Parameter Value Input Voltage - 12V DC
Output Voltage - 3.3V ± 1%
Max Current - 3A
Switching Frequency - 500kHz
Efficiency~85% @ full load
Components:
Regulator IC: TPS54331D (Current-mode control)
Inductor: SRN6045-470M (47µH, Bourns)
Catch Diode: 1N5819 Schottky
Output Cap: 4.7µF Tantalum (low ESR)
A switch-mode power supply converting 12V input to regulated 3.3V output at up to 3A, designed for embedded system power rails.
Key Specifications:
Parameter Value Input Voltage - 12V DC
Output Voltage - 3.3V ± 1%
Max Current - 3A
Switching Frequency - 500kHz
Efficiency~85% @ full load
Components:
Regulator IC: TPS54331D (Current-mode control)
Inductor: SRN6045-470M (47µH, Bourns)
Catch Diode: 1N5819 Schottky
Output Cap: 4.7µF Tantalum (low ESR)
Low-Side MOSFET Control Circuit
Technical Overview:
Simple low-side switching circuit for PWM-controlled LED strip brightness, driven directly from MCU GPIO.
Key Features:
Simple low-side switching circuit for PWM-controlled LED strip brightness, driven directly from MCU GPIO.
Key Features:
- Direct MCU drive from MSPM0G3507 PWM output (PB4)
- N-Channel MOSFET (AOD4184A) for low-side switching
- Gate resistor for current limiting and EMI reduction
- Ground-referenced load switching for 12/24V LED strips